Lucidchart BPMN Tutorial: Process Mapping Made Easy

B.Addax 28 views
Lucidchart BPMN Tutorial: Process Mapping Made Easy

Lucidchart BPMN Tutorial: Process Mapping Made Easy

What is BPMN and Why Lucidchart is Your Go-To Tool?

Alright, guys, let’s dive right into the fascinating world of BPMN , or Business Process Model and Notation . You might be thinking, “What even is that?” Well, simply put, BPMN is a universally understood, standardized graphical notation for specifying business processes. Imagine trying to explain a complex recipe or a game’s rules without any diagrams – pretty tough, right? That’s exactly where BPMN comes in handy for businesses. It provides a visual language that everyone, from the technical pros to the business stakeholders, can understand, allowing you to clearly communicate how processes work, identify bottlenecks, and ultimately, make things run smoother. BPMN diagrams are essential tools for process analysis, improvement, and automation. They help teams collaborate effectively, ensuring everyone is on the same page regarding tasks, decision points, and the overall flow of operations. Without a clear visual representation, processes can become ambiguous, leading to misunderstandings, inefficiencies, and wasted resources. This is why mastering BPMN is a game-changer for anyone looking to optimize their business operations and drive meaningful change within their organization.

Now, you might be asking, “Why Lucidchart for BPMN?” Trust me, guys, once you get your hands on it, you’ll see why it’s the undisputed champion for creating BPMN diagrams . Lucidchart isn’t just another diagramming tool; it’s an intuitive, powerful, and collaborative platform that makes visualizing complex processes an absolute breeze. It offers a dedicated BPMN shape library with all the standardized symbols you need, ensuring your diagrams are compliant and easily understood by anyone familiar with the notation. Beyond just shapes, Lucidchart’s drag-and-drop interface, intelligent connectors, and real-time collaboration features elevate the entire process modeling experience. You can literally build intricate process maps with just a few clicks, share them instantly with your team, and gather feedback in real-time. This means less time wrestling with clunky software and more time focusing on optimizing your processes . Plus, its cloud-based nature means you can access and edit your diagrams from anywhere, on any device, making it perfect for distributed teams or remote work setups. In essence, Lucidchart takes the complexity out of BPMN, allowing you to create professional, clear, and actionable diagrams efficiently, making it an indispensable asset for effective business process management.

Diving Into Lucidchart: Your First Steps to Visualizing Processes

Alright, folks, now that we’re clear on the power of BPMN and why Lucidchart is our go-to tool, let’s roll up our sleeves and get started. Your journey to creating stunning process diagrams begins with setting up your Lucidchart account. Head over to the Lucidchart website, and you’ll find options to sign up for a free trial or choose a plan that suits your needs. The free tier is fantastic for getting a feel for the platform, but for serious BPMN diagramming and collaboration, you’ll likely want to explore their paid options. Once you’re signed in, you’ll land on your Lucidchart dashboard – this is your command center! Take a moment to familiarize yourself with the layout. You’ll see options to create new documents, access existing ones, and explore templates. This initial exploration is crucial because it sets the stage for efficient diagramming. Don’t be shy; click around and see what’s what! Lucidchart is designed with user-friendliness in mind, so you’ll quickly get the hang of navigating its various sections.

Now, for the exciting part: starting your first BPMN diagram . From the dashboard, click on + New and then Lucidchart Document . A blank canvas will appear, ready for your creative genius. On the left-hand side, you’ll notice a panel filled with shape libraries. This is where the magic happens for BPMN . If you don’t immediately see the “BPMN” shape library, don’t sweat it! Scroll down to the bottom of the shape panel and click on More Shapes . A new window will pop up, allowing you to browse and enable various shape libraries. Simply search for “BPMN” and check the box next to it, then click Use Selected Shapes . Voilà! Your BPMN shape library, packed with all the standardized symbols like events, activities, gateways, and pools/lanes, will now appear on your left panel, ready for action. This is a critical step because having the correct, standardized shapes is fundamental to creating accurate and understandable BPMN diagrams . Lucidchart ensures you have all the necessary tools at your fingertips, making the process of building complex diagrams feel incredibly simple and intuitive. You’ll find yourself dragging, dropping, and connecting elements with ease, building sophisticated process flows in no time at all. This ease of access and comprehensive library is truly what makes Lucidchart stand out for BPMN novices and experts alike.

Unpacking BPMN Core Elements: The Universal Language of Process

Alright, team, let’s talk about the absolute heart of BPMN : its core elements. Think of these as the alphabet and grammar of our process language. Mastering these will enable you to “speak” BPMN fluently and create diagrams that truly make sense to everyone. Lucidchart provides all these elements right in its dedicated BPMN shape library, making it super easy to drag and drop them onto your canvas. Understanding each component is critical for constructing accurate and insightful BPMN diagrams . Each symbol has a specific meaning and role, and using them correctly ensures your process maps are clear, unambiguous, and compliant with the global BPMN standard. This universality is incredibly powerful because it means a BPMN diagram created in one country can be understood by process experts in another, fostering seamless communication and collaboration across diverse teams and organizations. Getting these basics right is the foundation for all your future process modeling endeavors, so pay close attention, guys.

Events: The Start, Middle, and End

First up, we have events . These are the triggers that start a process, the things that happen during a process, and the outcomes that mark its end. In Lucidchart’s BPMN library, you’ll see these represented by circles. A start event is always a single, thin-lined circle, signifying where the process begins. This could be a customer order, a system alert, or a scheduled time. Intermediate events are depicted with a double-lined circle, indicating something that happens while the process is ongoing, like a timer expiring or a message being received. These can interrupt a flow or simply show a specific point in the process where something significant occurs. Finally, an end event is a thick-lined circle, showing where the process concludes. It’s crucial to correctly identify these events in your BPMN diagram as they define the boundaries and significant milestones of your process flow. Lucidchart makes it easy to differentiate these with their distinct visual cues, ensuring clarity in your diagram’s narrative. Choosing the right event type is the first step in accurately mapping any business process.

Activities: The ‘What Happens’ in Your Process

Next, we have activities , which are the actual work performed within a process. These are represented by rounded rectangles in Lucidchart. You’ll typically see two main types: tasks and subprocesses . A task is the smallest unit of work that can be broken down in a process – a single, atomic step, like “Review Application” or “Send Email.” They are simple, straightforward actions. A subprocess , on the other hand, is a more complex activity that can be further broken down into its own detailed BPMN diagram . Think of it as a collapsed process within a larger one, indicated by a small plus sign at the bottom center of the rounded rectangle. For instance, “Process Order” might be a subprocess that includes tasks like “Verify Payment,” “Pick Items,” and “Package Shipment.” Lucidchart allows you to easily expand and collapse subprocesses, making your diagrams manageable at different levels of detail. Clearly defining activities is fundamental to understanding who does what and when in your process.

Gateways: Directing the Flow

Gateways are where decisions are made and where process paths diverge or converge. These are represented by diamond shapes. There are several types, but some common ones you’ll use in Lucidchart include: the exclusive gateway (an ‘X’ inside the diamond), which means only one path can be taken out of several options (e.g., “Approved” OR “Rejected”); the parallel gateway (a plus sign inside the diamond), which means all outgoing paths are taken simultaneously (e.g., “Send Confirmation” AND “Update Database”); and the inclusive gateway (a circle inside the diamond), where one or more paths might be taken. Correctly placing and configuring gateways is absolutely vital for modeling the logic and conditional flows of your BPMN diagrams . Lucidchart provides clear icons for each gateway type, ensuring that the decision logic in your process is unambiguous. Misusing gateways can lead to process confusion, so take your time understanding their specific roles.

Connectors: Bringing it All Together

Connectors are the lines that link all your BPMN elements together, showing the sequence and flow of your process. The primary connector is the sequence flow , represented by a solid line with an arrowhead, indicating the order of activities and events. Then there are message flows , represented by a dashed line with an open arrowhead, which show communication between different participants or pools. Imagine sending an email from one department to another – that’s a message flow! Finally, association flows (dashed lines with a plain line arrowhead) connect data objects or text annotations to flow objects. Lucidchart’s intuitive auto-connecting feature makes drawing these lines a breeze; just drag a line from one shape to another, and it will snap into place. Proper use of connectors ensures that your BPMN diagram tells a coherent and logical story of your process.

Pools and Lanes: Who Does What?

Last but certainly not least, we have pools and lanes . These are essential for structuring your diagrams and showing organizational responsibilities. A pool represents a major participant in the process, like an entire company, a department, or an external entity (e.g., “Customer,” “Sales Department”). Each pool acts as a container for its own independent process. Lanes are subdivisions within a pool, representing roles, departments, or specific users within that participant (e.g., “Sales Manager,” “Customer Service Rep”). All tasks and events performed by a specific role are placed within their respective lane. In Lucidchart, you can easily drag a pool onto your canvas and then add lanes within it. This visual segregation is incredibly powerful for clarifying responsibilities and handoffs in your BPMN diagrams . It answers the crucial question of “who does what” at a glance, making complex inter-departmental processes much easier to follow and understand. Utilizing pools and lanes effectively greatly enhances the readability and utility of your process maps, making them truly invaluable for team coordination and process analysis. Trust me, guys, these structural elements are key to building professional and comprehensive BPMN models.

Building Your First BPMN Diagram in Lucidchart: A Hands-On Guide

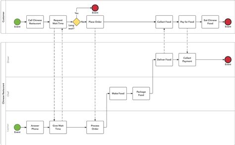
Alright, guys, enough talk! Let’s get our hands dirty and build our very first BPMN diagram in Lucidchart . This is where all the theoretical knowledge we just discussed comes to life. We’ll walk through a simple, common scenario: an Order Processing flow. Starting a new diagram is simple: from your Lucidchart dashboard, click + New and then Lucidchart Document . You’ll be greeted with a blank canvas. On the left, ensure your BPMN shape library is enabled, as we discussed earlier. If you’re ever unsure, the More Shapes option is your friend. Trust me, having the right tools readily available makes a world of difference when you’re trying to quickly visualize a complex process. This hands-on practice is crucial for solidifying your understanding of BPMN elements and how they interact within a real-world context.

First, let’s establish our participants. We’ll need a couple of pools and lanes to define who’s doing what. Drag a Pool/Lane shape onto your canvas. Double-click to rename the pool to Customer and then resize it. Now, drag another Pool/Lane shape, this time positioning it next to the Customer pool. Rename this one to Order Fulfillment Department . Within this department pool, let’s add two lanes: one for Sales Team and another for Warehouse Team . This clear segregation immediately tells anyone looking at your BPMN diagram who is responsible for which parts of the process. Remember, using pools and lanes effectively is a cornerstone of creating clear, actionable diagrams, so spend a moment making sure your layout is logical and easy to read. Lucidchart’s intuitive drag-and-drop functionality makes this incredibly straightforward, allowing you to focus on the process logic rather than wrestling with the tools themselves.

Now, let’s populate our process flow. Every process starts with an event . In the Customer pool, drag a Start Event (the thin-lined circle) and label it Order Placed . Next, this order needs to go to the Sales Team . Here, we’ll use a Message Flow (the dashed line with an open arrow) from Order Placed to an Activity (rounded rectangle) in the Sales Team lane. Drag an activity shape, label it Receive Order , and connect the message flow. From Receive Order , the Sales Team needs to verify the order. Drag another Activity and label it Verify Order Details . Connect Receive Order to Verify Order Details with a Sequence Flow (solid arrow line). Now, a decision needs to be made: Is the order valid? Drag an Exclusive Gateway (diamond with an ‘X’) after Verify Order Details . From this gateway, draw two Sequence Flows . Label one Valid Order and lead it to a new activity Process Payment in the Sales Team lane. Label the other Invalid Order and lead it to an End Event (thick-lined circle) called Order Rejected in the Customer pool (using a message flow for communication back). This shows a clear decision point in our BPMN diagram , guiding the flow based on specific conditions.

If the order is valid, after Process Payment , the process moves to the Warehouse Team . Draw a Sequence Flow from Process Payment to an Activity in the Warehouse Team lane, labeling it Pick and Pack Items . Following this, they’ll Prepare for Shipment . Connect Pick and Pack Items to Prepare for Shipment with a Sequence Flow . Once prepared, the order is Shipped . Drag an End Event in the Customer pool called Order Received and connect Prepare for Shipment to Order Received using another Message Flow . You’ve just created a basic yet complete BPMN diagram ! Take a step back and admire your work. You’ve visually mapped out an entire process, showcasing roles, decisions, and the flow of work. Feel free to add Text Annotations (available in the standard shape library) to explain any complex steps or add more context to your diagram. Use Lucidchart’s formatting options to adjust colors, line styles, and fonts to enhance readability. The beauty of Lucidchart is how easily you can iterate and refine your diagrams, so don’t hesitate to experiment and improve your model. This practical exercise should give you a solid foundation for tackling more intricate business processes, making you a true BPMN diagramming wizard with Lucidchart!

Beyond the Basics: Advanced BPMN Techniques with Lucidchart

Alright, rising BPMN masters, you’ve conquered the basics with Lucidchart , and that’s fantastic! But the world of process modeling is vast, and there are some truly powerful, advanced BPMN techniques that can elevate your diagrams from good to absolutely exceptional. Lucidchart, being the robust tool it is, fully supports these advanced elements, allowing you to tackle even the most complex business scenarios with clarity and precision. It’s about more than just drawing shapes; it’s about capturing the nuanced realities of how businesses operate, including exceptions, inter-organizational communication, and reusable processes. Trust me, guys, knowing these advanced features will set you apart and make your process models incredibly valuable. This section will empower you to move beyond simple sequential flows and model sophisticated, real-world business dynamics, demonstrating the true versatility of both BPMN and Lucidchart as a powerful combination for process excellence.

One of the first advanced concepts you’ll want to explore is Subprocesses and Call Activities . Remember how we talked about activities being individual tasks? Well, sometimes, a task itself is a complex process that deserves its own detailed BPMN diagram. That’s where subprocesses come in. In your main diagram, a subprocess appears as a single activity with a small plus sign at the bottom, indicating that it can be expanded to reveal an entirely separate BPMN diagram . Lucidchart allows you to easily create these nested diagrams, linking them seamlessly. This is incredibly useful for managing complexity; you can show a high-level overview without cluttering your main diagram, while still providing the option to drill down into the nitty-gritty details. A Call Activity is similar, but it references a reusable global process that might be called from multiple different process flows. Imagine a Customer Onboarding subprocess that’s always the same, regardless of where it’s initiated. You’d model this as a reusable Call Activity, making your diagrams more efficient and easier to maintain. Lucidchart’s linking capabilities make navigating between parent and child processes a breeze.

Next up, let’s talk about Message Flows and Collaboration Diagrams . While sequence flows show the order of activities within a single process, message flows (the dashed lines with open arrowheads) are critical for illustrating communication between different participants, often in separate pools. This is where collaboration diagrams shine. Imagine a customer sending an order to a sales department, which then sends a request to a warehouse, and eventually, the warehouse sends a shipment notification back to the customer. Each of these communications between pools is a message flow. Lucidchart makes it simple to draw these inter-pool connections, helping you visualize the handoffs and communication points across different departments or even external entities. This is absolutely vital for processes that span multiple organizational boundaries, as it clarifies dependencies and potential communication breakdowns. Modeling these interactions precisely ensures that your BPMN diagram accurately reflects the collaborative nature of most business processes.

Finally, let’s delve into Error Events and Exception Handling . Not every process runs perfectly, right? Things go wrong, and BPMN has specific elements to model these exceptions. Error events (a lightning bolt icon within an event circle) are typically attached to the boundary of an activity, indicating that if a specific error occurs during that activity, the normal flow is interrupted, and an alternative error-handling path is initiated. For example, if Process Payment encounters a Payment Declined error, the process can gracefully divert to an Handle Payment Error activity instead of simply stopping or continuing incorrectly. Lucidchart provides these error event symbols, allowing you to map out robust processes that can react intelligently to unforeseen circumstances. Similarly, compensation activities can model actions taken to